请选择
进入手机版
|
继续访问电脑版
登录
|
立即注册
开启辅助访问
首页
SAP培训课程
SAP培训视频
SAP基础入门
SAP顾问讲师
就业学员
关于我们
请
登录
后使用快捷导航
没有帐号?
立即注册
SAP桔子学院
›
首页
›
SAP培训资料
›
查看内容
SAP FICO模块中文操作教程和学习资料-FI总账模块
2017-1-17 20:30
|
发布者:
admin
|
查看:
4782
|
评论: 0
|
原作者: sap桔子
摘要
: SAP培训资料简介: 本教程是SAP FICO模块官方培训教材,但是官方教材为英文版,本教程是英文翻译版本,比较适合我们中国人学习,毕竟母语嘛,呵呵哒,总共分三部分,FI 部分,AR部分 ,AP部分,本次分享的是FI部分, ...
SAP培训资料简介:
本教程是SAP FICO模块官方培训教材,但是官方教材为英文版,本教程是英文翻译版本,比较适合我们中国人学习,毕竟母语嘛,呵呵哒,总共分三部分,FI 部分,AR部分 ,AP部分,本次分享的是FI部分,不都说了,快下载吧。
资料下载地址:
sap中文使用手册--FI总账.pdf
如何使用资料:
对于零基础的学员,建议你能按照手册中的步骤操作一遍,因为这个里边是标准的流程,如果你能走通一遍,对你继续学习项目有莫大的好处哦。
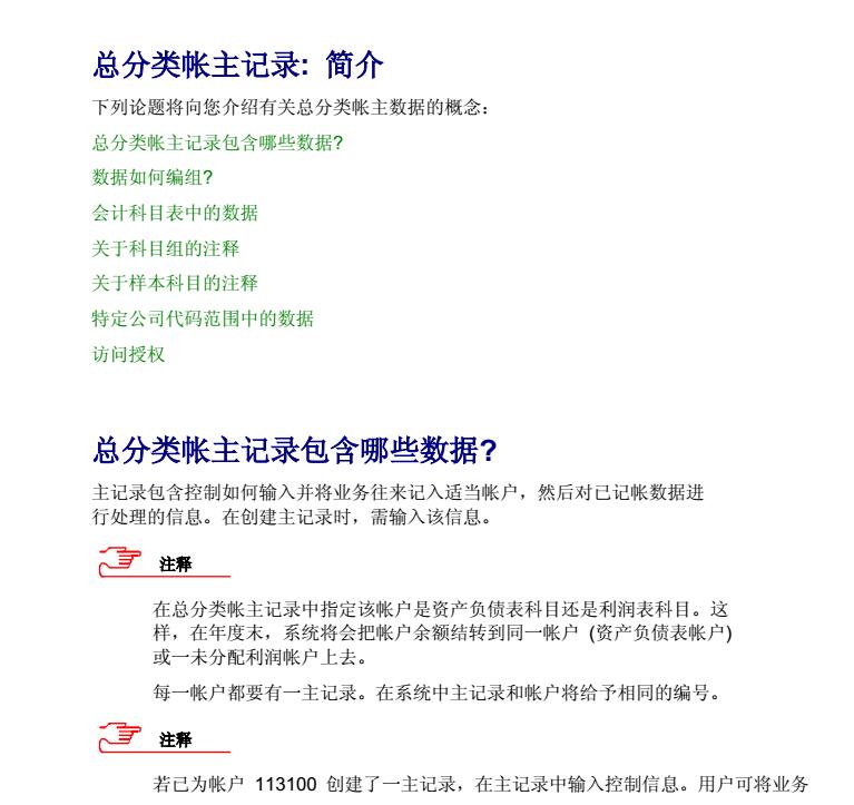
资料中部分内容截图:
目录部分:
收藏
邀请
下一篇:
SAP FICO模块中文操作教程和学习资料-AR总账模块
上一篇:
sap gui 740 32/64位软件下载地址和安装指南
相关阅读
SAP FICO总账GL配置指南
SAP FICO应收AR配置指南
学员分享SAP FICO模块吉林电力农电试点项目经验
SAP FICO模块面试题汇总
SAP FICO模块中文操作教程和学习资料-AR总账模块
SAP FICO模块中文操作教程和学习资料-AP总账模块
SAP FICO组织机构-四川电力项目架构设计
SAP FICO系统配置step by step-辽宁电力
不浪费时间,一句话sap fico模块介绍
sap fico如何开账期
sap桔子学院推出3980在线FICO、SD、M
SAP FICO财务培训课程简介
SAP HANA培训课程简介
SAP PP培训课程简介
SAP HR培训课程简介
相关分类
SAP培训课程
SAP培训视频
SAP培训资料
SAP基础入门
关于我们
SAP顾问讲师
就业学员
更多>
SAP培训精华视频
SAP FICO培训视频 3 :一般过账及凭证
SAP培训视频:一般过账及凭证的查询 ...
SAP FICO视频培训 2 :netweaver配置
SAP FICO视频培训:netweaver配置 ...
SAP FICO培训视频 1 :连接和界面介绍
SAP FICO培训视频:连接和界面介绍 ...
SAP培训精华文章
你为什么必须要选择SAP 桔子学院 VIP网络课
SAP 眼中的 SAP S/4HANA
sap hana面试题必会问题
sap fico如何开账期
不浪费时间,一句话sap fico模块介绍
SAP BOM是什么,以及相关案例问题记录
sap abap中广核面试题
sap sd配置手册之wilmar
sap fico内部顾问需要学些什么
SAP BI技术面试100题宝典
唐老师微信
唐老师
在线时间
9:00 - 24:00
关于我们
关于我们
培训课程
SAP培训课程
SAP培训视频
SAP培训入门
SAP培训资料
SAP培训资料
SAP讲师
X3.2 © 2008-2025
SAP桔子学院
版权所有
沪ICP备17000277
返回顶部